Provides information about better alternative calculated route. More...
#import <SYNavigationBetterRouteInfo.h>


Properties | |
| NSTimeInterval | timeDiff |
| Time difference in seconds between new alternative route and the base route. More... | |
| SYDistance | lengthDiff |
| Length difference in meters between new alternative route and the base route. More... | |
| SYDistance | splitDistance |
| Distance in meters from base route start position to point, where alternative route splits. More... | |
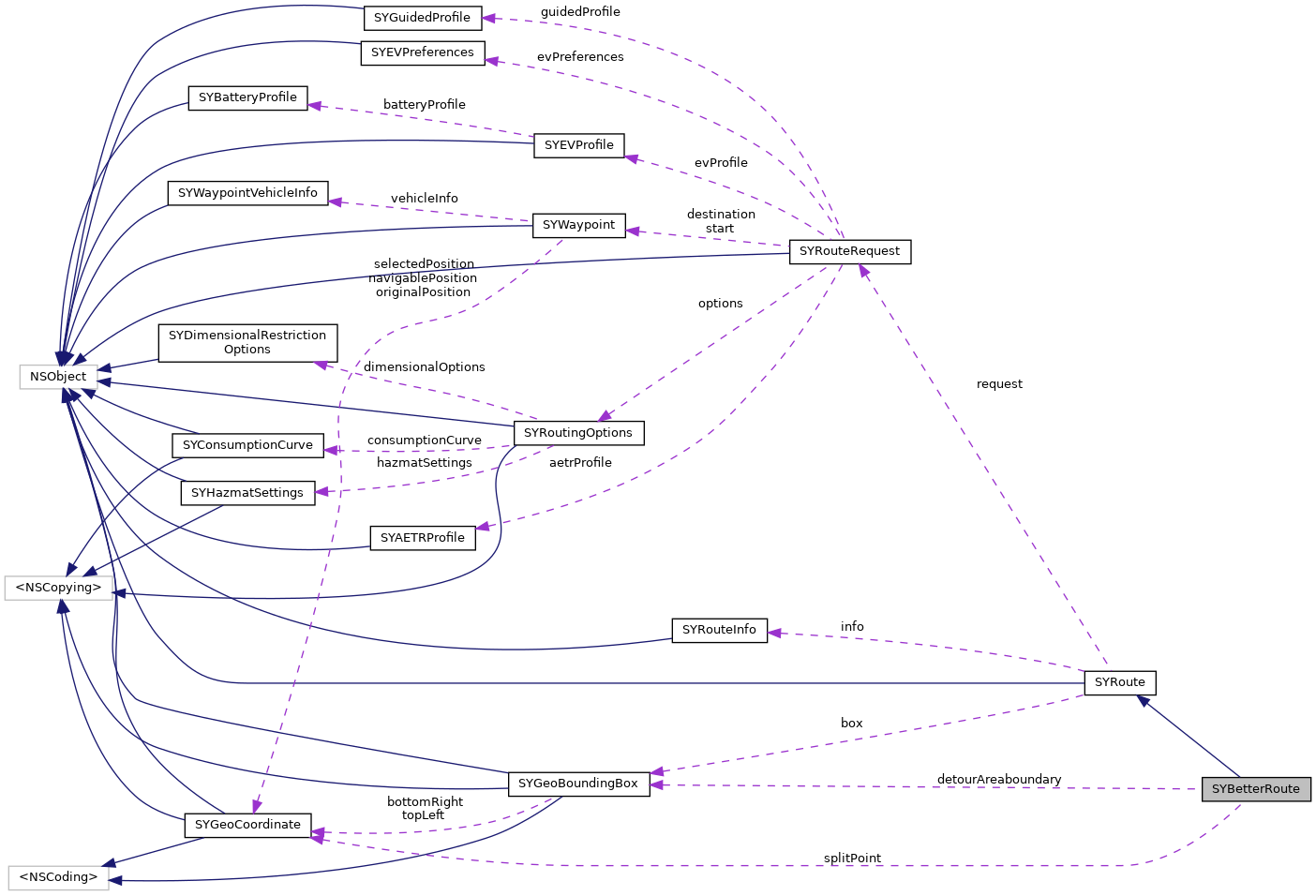
| SYGeoBoundingBox * | detourAreaboundary |
| Geo boundary created with split point and merge point of base route and alternative route. More... | |
| SYGeoCoordinate * | splitPoint |
| Position of the point where alternative route splits the base route. More... | |
Properties inherited from SYRoute | |
| SYRouteInfo * | info |
| Basic route info. More... | |
| NSArray< SYManeuver * > * | maneuvers |
| The SYManeuvers on the route. More... | |
| SYRouteRequest * | request |
| The original SYRouteRequest with which was route computed. More... | |
| SYGeoBoundingBox * | box |
| The smallest SYGeoBoundingBox that contains the entire route. More... | |
| NSArray< SYWaypoint * > * | waypoints |
| List of SYWaypoints on the route. More... | |
Additional Inherited Members | |
Public Types inherited from SYRoute | |
| typedef void(^ | SYRouteGeometryGetterComplectionBlock) (NSArray< SYGeoCoordinate * > *_Nullable geometry) |
| Type of completion block for asynchronous getting of geometries with altitude. More... | |
| typedef void(^ | SYRouteGetTransitCountriesCompletion) (NSArray< SYTransitCountryInfo * > *_Nullable infos) |
| Type of completion block for asynchronous getting of transit countries info. More... | |
| typedef void(^ | SYRouteGetWarningsCompletionBlock) (NSArray< SYRouteWarning * > *_Nullable warnings) |
Instance Methods inherited from SYRoute | |
| (NSArray< SYCountryIso * > *transitCountries) | - __deprecated_msg |
| Returns route's transit countries iso codes. More... | |
| (nonnull NSSet< NSNumber * > *) | - availableAvoidsInCountry: |
| Returns set of road avoids (SYAvoidType) available in specified country. More... | |
| (SYEVProfile *profile) | - __deprecated_msg |
| The original SYEVProfile with which was route computed. Set only for EV route. More... | |
| (SYRoutingOptions *options) | - __deprecated_msg |
| The routing options. Check the available SYRoutingOptions. More... | |
| (void) | - getRouteElementsWithCompletion: |
| The SYRouteElements on the route. More... | |
| (void) | - getRouteGeometryWithAltitude:completion: |
| Provides an array of coordinates (with or without altitude) representing the geometry of the route through completion block. More... | |
| ("use getRouteGeometryWithAltitude instead.") | - __deprecated_msg |
| Returns an array of coordinates representing the geometry of the route. More... | |
| (nullable NSArray< SYGeoPolyline * > *) | - getPolylinesFromRouteSegments: |
| Converts an array of SYRouteSegment to the array of SYGeoPolyline. More... | |
| (void) | - getTransitCountriesInfoWithCompletion: |
| Provides information about transit countries with country ISO code and regions, if available. More... | |
| (void) | - getWarningsWithCompletion: |
| Get warnings occurred during computing this route. Will complete with nonnull result, if computing has finished with SYRoutingResultSuccessWithWarnings. More... | |
Provides information about better alternative calculated route.
|
readnonatomicassign |
Time difference in seconds between new alternative route and the base route.
|
readnonatomicassign |
Length difference in meters between new alternative route and the base route.
|
readnonatomicassign |
Distance in meters from base route start position to point, where alternative route splits.
|
readnonatomicassign |
Geo boundary created with split point and merge point of base route and alternative route.
|
readnonatomicassign |
Position of the point where alternative route splits the base route.