Collection of maneuvers and roadElements connecting two or more waypoints. Waypoints may be thought of as the input to a route calculation whereas maneuvers are the results of calculating a route. More...
#import <SYRouting.h>


Public Types | |
| typedef void(^ | SYRouteGeometryGetterComplectionBlock) (NSArray< SYGeoCoordinate * > *_Nullable geometry) |
| Type of completion block for asynchronous getting of geometries with altitude. More... | |
| typedef void(^ | SYRouteGetTransitCountriesCompletion) (NSArray< SYTransitCountryInfo * > *_Nullable infos) |
| Type of completion block for asynchronous getting of transit countries info. More... | |
| typedef void(^ | SYRouteGetWarningsCompletionBlock) (NSArray< SYRouteWarning * > *_Nullable warnings) |
Instance Methods | |
| (NSArray< SYCountryIso * > *transitCountries) | - __deprecated_msg |
| Returns route's transit countries iso codes. More... | |
| (nonnull NSSet< NSNumber * > *) | - availableAvoidsInCountry: |
| Returns set of road avoids (SYAvoidType) available in specified country. More... | |
| (SYEVProfile *profile) | - __deprecated_msg |
| The original SYEVProfile with which was route computed. Set only for EV route. More... | |
| (SYRoutingOptions *options) | - __deprecated_msg |
| The routing options. Check the available SYRoutingOptions. More... | |
| (void) | - getRouteElementsWithCompletion: |
| The SYRouteElements on the route. More... | |
| (void) | - getRouteGeometryWithAltitude:completion: |
| Provides an array of coordinates (with or without altitude) representing the geometry of the route through completion block. More... | |
| ("use getRouteGeometryWithAltitude instead.") | - __deprecated_msg |
| Returns an array of coordinates representing the geometry of the route. More... | |
| (nullable NSArray< SYGeoPolyline * > *) | - getPolylinesFromRouteSegments: |
| Converts an array of SYRouteSegment to the array of SYGeoPolyline. More... | |
| (void) | - getTransitCountriesInfoWithCompletion: |
| Provides information about transit countries with country ISO code and regions, if available. More... | |
| (void) | - getWarningsWithCompletion: |
| Get warnings occurred during computing this route. Will complete with nonnull result, if computing has finished with SYRoutingResultSuccessWithWarnings. More... | |
Properties | |
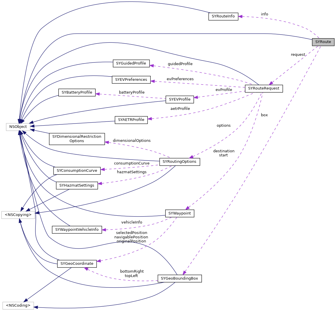
| SYRouteInfo * | info |
| Basic route info. More... | |
| NSArray< SYManeuver * > * | maneuvers |
| The SYManeuvers on the route. More... | |
| SYRouteRequest * | request |
| The original SYRouteRequest with which was route computed. More... | |
| SYGeoBoundingBox * | box |
| The smallest SYGeoBoundingBox that contains the entire route. More... | |
| NSArray< SYWaypoint * > * | waypoints |
| List of SYWaypoints on the route. More... | |
Collection of maneuvers and roadElements connecting two or more waypoints. Waypoints may be thought of as the input to a route calculation whereas maneuvers are the results of calculating a route.
| - (typedef void(^ SYRouteGeometryGetterComplectionBlock) (NSArray< SYGeoCoordinate * > *_Nullable geometry)) |
Type of completion block for asynchronous getting of geometries with altitude.
| - (typedef void(^ SYRouteGetTransitCountriesCompletion) (NSArray< SYTransitCountryInfo * > *_Nullable infos)) |
Type of completion block for asynchronous getting of transit countries info.
| - (typedef void(^ SYRouteGetWarningsCompletionBlock) (NSArray< SYRouteWarning * > *_Nullable warnings)) |
| - (NSArray<SYCountryIso*>* transitCountries) __deprecated_msg | ("Use getTransitCountriesInfoWithCompletion instead") |
Returns route's transit countries iso codes.
| - (nonnull NSSet<NSNumber*>*) availableAvoidsInCountry: | (nonnull SYCountryIso *) | country |
Returns set of road avoids (SYAvoidType) available in specified country.
| - (SYEVProfile* profile) __deprecated_msg | ("Use request instead") |
The original SYEVProfile with which was route computed. Set only for EV route.
| - (SYRoutingOptions* options) __deprecated_msg | ("Use request instead") |
The routing options. Check the available SYRoutingOptions.
| - (void) getRouteElementsWithCompletion: | (getRouteElements(completion:)) | NS_SWIFT_NAME |
The SYRouteElements on the route.
| - (void) getRouteGeometryWithAltitude: | (BOOL) | withAltitude | |
| completion: | (nonnull SYRouteGeometryGetterComplectionBlock) | completion | |
Provides an array of coordinates (with or without altitude) representing the geometry of the route through completion block.
| withAltitude | indicates that altitude information is requested |
| completion | callback to receive geometry. |
| - ("use getRouteGeometryWithAltitude instead.") __deprecated_msg |
Returns an array of coordinates representing the geometry of the route.
| - (nullable NSArray<SYGeoPolyline*>*) getPolylinesFromRouteSegments: | (nonnull NSArray< SYRouteSegment * > *) | routeSegments |
Converts an array of SYRouteSegment to the array of SYGeoPolyline.
| - (void) getTransitCountriesInfoWithCompletion: | (nonnull SYRouteGetTransitCountriesCompletion) | completion |
Provides information about transit countries with country ISO code and regions, if available.
| completion | callback to receive transit countries info. |
| - (void) getWarningsWithCompletion: | (nonnull SYRouteGetWarningsCompletionBlock) | completion |
Get warnings occurred during computing this route. Will complete with nonnull result, if computing has finished with SYRoutingResultSuccessWithWarnings.
|
readnonatomicassign |
Basic route info.
|
readnonatomicassign |
The SYManeuvers on the route.
|
readnonatomicassign |
The original SYRouteRequest with which was route computed.
|
readnonatomicassign |
The smallest SYGeoBoundingBox that contains the entire route.
|
readnonatomicassign |
List of SYWaypoints on the route.