Route request contains all information needed to compute different route types. More...
#import <SYRouteRequest.h>


Instance Methods | |
| ((unavailable("Use -[SYRouteRequest initWith...] instead.") | - __attribute__ |
| (nonnull instancetype) | - initWithStart:destination:options:viaPoints: |
| (nonnull instancetype) | - initWithStart:destination:options:viaPoints:aetrProfile: |
| (nonnull instancetype) | - initWithGuidedProfile:options: |
Class Methods | |
| (nonnull SYTask *) | + deserializeRouteRequestFromJson:completion: |
| This method will create SYRouteRequest from json. More... | |
| ((unavailable("Use -[SYRouteRequest initWith...] instead.") | + __attribute__ |
Properties | |
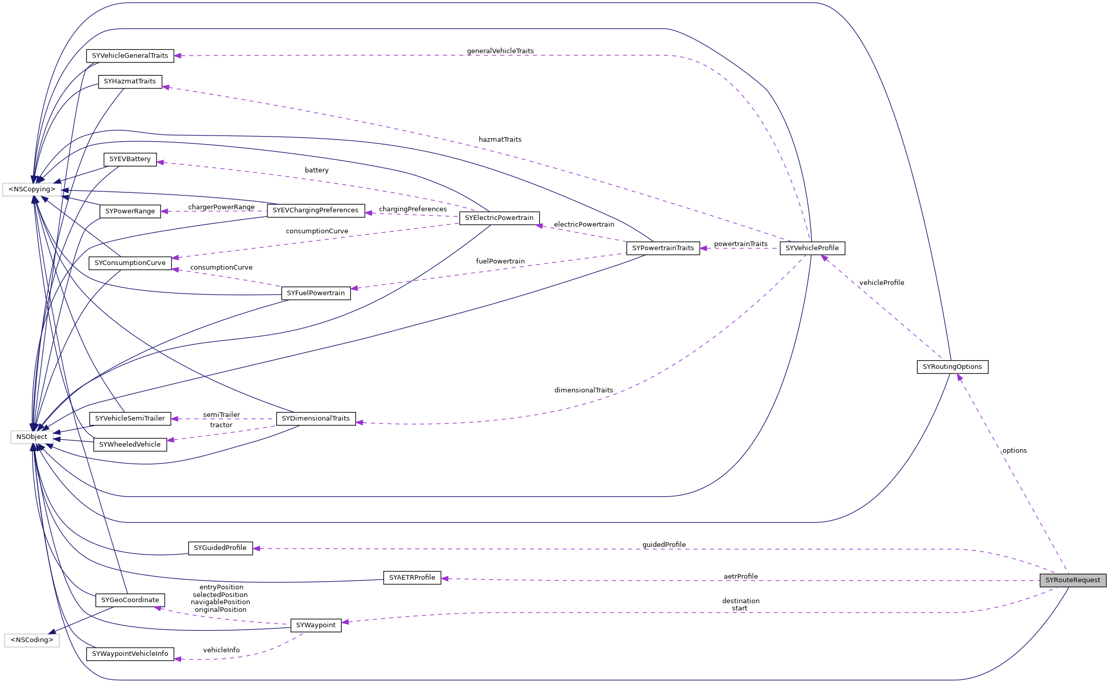
| SYWaypoint * | start |
| SYWaypoint * | destination |
| SYRoutingOptions * | options |
| NSArray< SYWaypoint * > * | viaPoints |
| SYAETRProfile * | aetrProfile |
| SYGuidedProfile * | guidedProfile |
Route request contains all information needed to compute different route types.
| + (nonnull SYTask*) deserializeRouteRequestFromJson: | (nonnull NSString *) | json | |
| completion: | (nonnull SYRouteRequestCompletionBlock) | completion | |
This method will create SYRouteRequest from json.
| json | NSString object representation. |
| completion | callback with created SYRouteRequest, with SYSerializeState |
| - ((unavailable("Use -[SYRouteRequest initWith...] instead.") __attribute__ |
| + ((unavailable("Use -[SYRouteRequest initWith...] instead.") __attribute__ |
| - (nonnull instancetype) initWithStart: | (nonnull SYWaypoint *) | start | |
| destination: | (nonnull SYWaypoint *) | destination | |
| options: | (nonnull SYRoutingOptions *) | options | |
| viaPoints: | (nullable NSArray< SYWaypoint * > *) | viaPoints | |
| - (nonnull instancetype) initWithStart: | (nonnull SYWaypoint *) | start | |
| destination: | (nonnull SYWaypoint *) | destination | |
| options: | (nonnull SYRoutingOptions *) | options | |
| viaPoints: | (nullable NSArray< SYWaypoint * > *) | viaPoints | |
| aetrProfile: | (nonnull SYAETRProfile *) | aetrProfile | |
| - (nonnull instancetype) initWithGuidedProfile: | (nonnull SYGuidedProfile *) | guidedProfile | |
| options: | (nonnull SYRoutingOptions *) | options | |
|
readwritenonatomicstrong |
|
readwritenonatomicstrong |
|
readwritenonatomicstrong |
|
readwritenonatomicstrong |
|
readwritenonatomicstrong |
|
readwritenonatomicstrong |