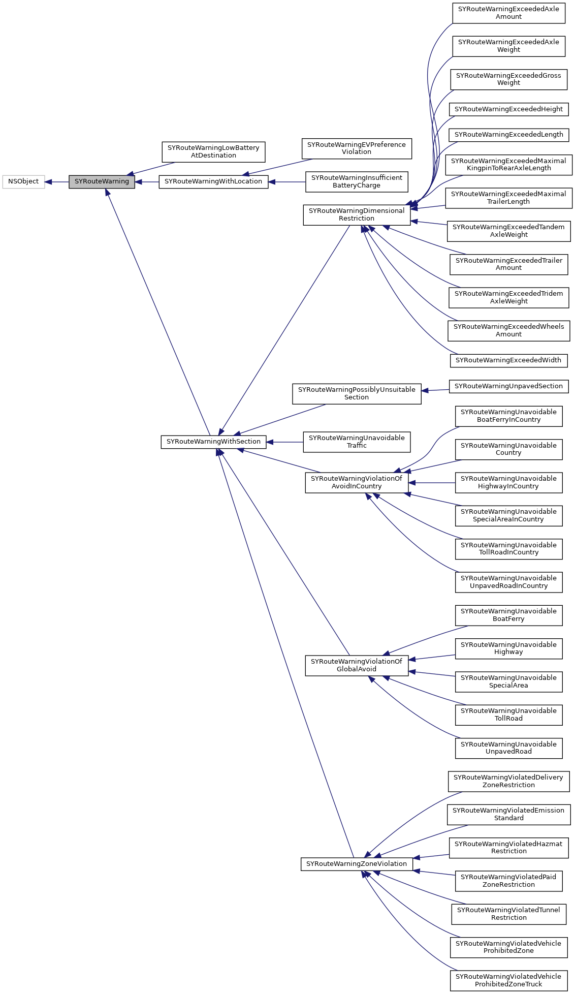
Base class for all warnings which may occur during computing a route. More...
#import <SYRouteWarning.h>


Properties | |
| SYRouteWarningType | type |
| Type of this warning object. Depending on this value, you can cast the object to a specific subclass. More... | |
| NSString * | countryCode |
| ISO code of the country, where current route warning is presented. More... | |
Base class for all warnings which may occur during computing a route.
|
readwritenonatomicassign |
Type of this warning object. Depending on this value, you can cast the object to a specific subclass.
|
readwritenonatomicstrong |
ISO code of the country, where current route warning is presented.