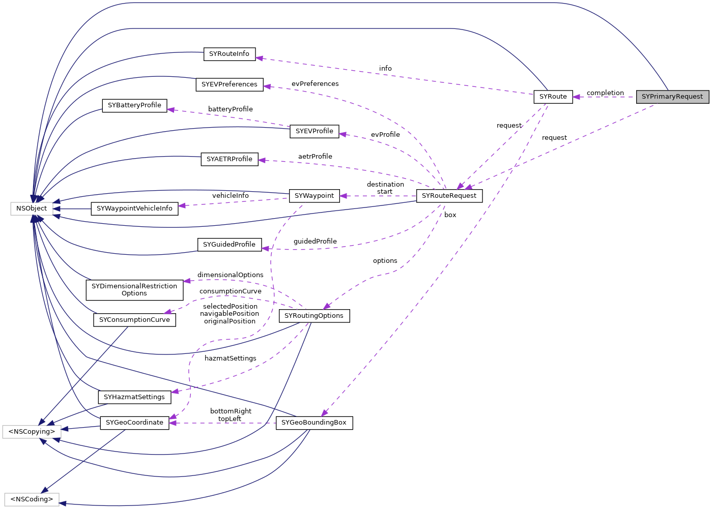
Primary route compute request with completion and progress blocks. More...
#import <SYRouting.h>


Instance Methods | |
| (nonnull instancetype) | - initWithRequest:progress:completion: |
| ((unavailable("Use initWithRequest: instead.") | - __attribute__ |
Class Methods | |
| ((unavailable("Use initWithRequest: instead.") | + __attribute__ |
Properties | |
| SYRouteRequest * | request |
| RouteComputedBlock | completion |
| RouteProgressBlock | progress |
Primary route compute request with completion and progress blocks.
| - (nonnull instancetype) initWithRequest: | (nonnull SYRouteRequest *) | request | |
| progress: | (nullable RouteProgressBlock) | progress | |
| completion: | (init(_:progress:completion:)) | NS_SWIFT_NAME | |
| - ((unavailable("Use) initWithRequest: |
| + ((unavailable("Use) initWithRequest: |
|
readwritenonatomicstrong |
|
readwritenonatomiccopy |
|
readwritenonatomiccopy |